首页
部门简介
机构设置
工作职责
服务指南
公文格式
会务服务
公章刻章
开介绍信
行文承办流程
信息公开
信访之窗
政策法规
信访流程
保密工作
组织机构
保密制度
保密宣传
学校主页
公务活动
会议及活动安排
当前位置:
首页
>>
会议及活动安排
>> 正文
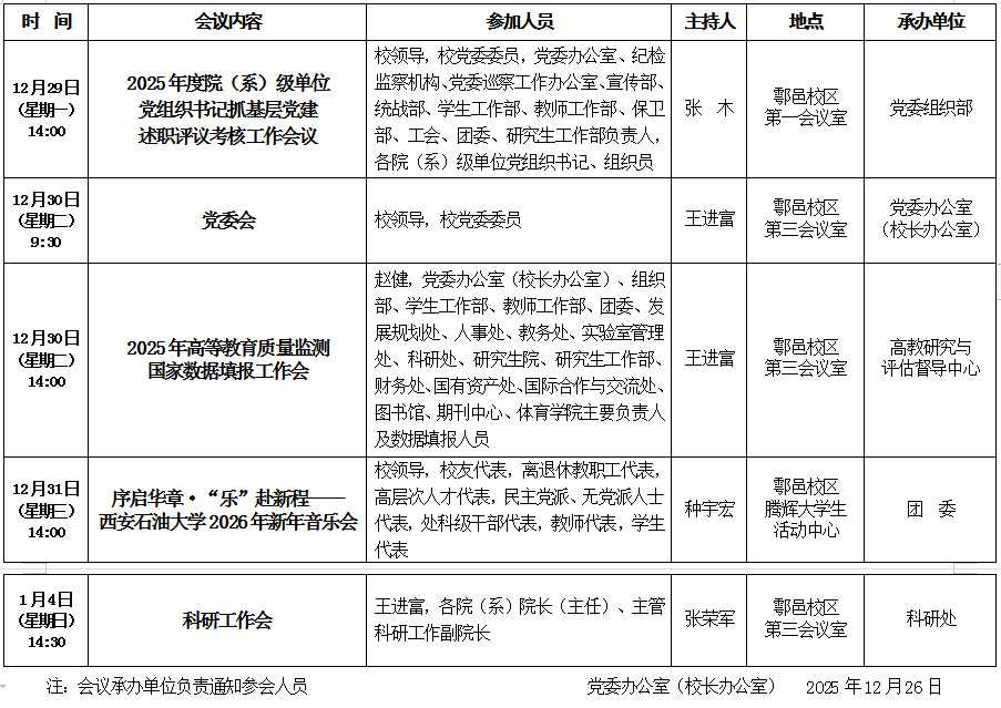
2025年12月29日至2026年1月4日(第18周)会议安排
2025年12月26日 15:00 党委办公室(校长办公室) 点击:[]
上一条:
2026年1月5日至1月11日(第19周)会议安排
下一条:
2025年12月22日至12月28日(第17周)会议安排
【
关闭
】